13 Mar 2026

Companies Compliance Facilitation Scheme 2026 A One-Time Relief for Defaulting Companies

Companies Compliance Facilitation Scheme 2026 A One-Time Relief for Defaulting Companies

Companies Compliance Facilitation Scheme, 2026 (CCFS-2026): A One-Time Relief for Defaulting Companies

1. Background: Annual Filing Requirements and Escalating Delay Penalties

1.1 Statutory Annual Filing Obligations

Under the provisions of the Companies Act, 2013, every company incorporated in India is required to comply with annual filing requirements with the Ministry of Corporate Affairs through the Registrar of Companies (RoC). These filings ensure transparency, regulatory oversight, and the maintenance of an accurate corporate registry.

Two core statutory filings are mandatory for all companies:

Statutory Requirement Relevant Section Description
Annual Return Section 92 Contains details of the company’s shareholding pattern, directors, promoters, and other corporate information.
Financial Statements Section 137 Submission of audited financial statements including balance sheet, profit and loss account, and auditor’s report.

The fee framework for such filings is governed by Section 403 of the Companies Act, 2013 read with the Companies (Registration Offices and Fees) Rules, 2014.

1.2 Delay Penalty Regime Introduced in 2018

From 1 July 2018, a strict additional fee structure was implemented for delayed filings. The structure is summarized below:

Parameter Provision
Additional Fee Rs 100 per day
Maximum Cap No upper limit

While the objective was to improve filing discipline and ensure timely disclosures, the absence of an upper cap resulted in substantial financial burdens for companies that had accumulated multiple years of non-compliance.


2. Need for Regulatory Relief

2.1 Growing Corporate Base in India

India currently hosts more than 20 lakh active companies, including:

  • Micro, Small and Medium Enterprises (MSMEs)

  • Producer Companies

  • One Person Companies (OPCs)

  • Start-ups and emerging ventures

Many of these entities operate with limited compliance infrastructure and financial resources.

2.2 Challenges Faced by Defaulting Companies

Stakeholders across the corporate ecosystem highlighted several difficulties arising from the strict penalty framework:

  • Excessively high additional fees discouraged companies from regularizing their filings.

  • Many small companies became financially trapped due to accumulated penalties over several years.

  • Companies wishing to close or exit operations faced obstacles because pending filings and associated penalties had to be cleared before initiating strike-off procedures.

Recognizing these concerns and aligning with the Government’s Ease of Doing Business initiative, a corrective compliance window was introduced.


3. Introduction of the Companies Compliance Facilitation Scheme, 2026

3.1 Statutory Basis of the Scheme

The Central Government introduced the Companies Compliance Facilitation Scheme, 2026 (CCFS-2026) under the enabling powers contained in:

  • Section 460 – Power of the Central Government to condone delay in filings.

  • Section 403 – Filing of documents with payment of additional fees.

3.2 Key Objectives of the Scheme

The scheme aims to achieve multiple regulatory and compliance goals:

  • Encourage companies to file long-pending annual documents.

  • Provide relief from excessive additional fee burdens.

  • Update and cleanse the corporate registry maintained by the Registrar of Companies.

  • Allow inactive companies to either obtain dormant status or exit through strike-off mechanisms.


4. Timeline of the Scheme

The CCFS-2026 has been introduced as a limited-period compliance window.

Event Date
Scheme Commencement 15 April 2026
Scheme Closure 15 July 2026

After the closure of the scheme, the Registrar of Companies may initiate enforcement actions against companies that continue to remain non-compliant.


5. Filing Requirements Covered Under the Scheme

The scheme primarily focuses on pending annual filings.

5.1 Annual Return Forms

The following forms are eligible for filing under the scheme:

Form Applicability
MGT-7 Annual Return for companies other than OPCs and small companies
MGT-7A Annual Return for OPCs and Small Companies

These forms capture information regarding the company’s capital structure, shareholding, directors, key managerial personnel, and other corporate details.

5.2 Financial Statement Forms

Form Applicability
AOC-4 Filing of financial statements
AOC-4 (XBRL) For companies required to file in XBRL format
AOC-4 CFS Consolidated financial statements
AOC-4 NBFC (Ind AS) Applicable to NBFCs following Ind AS

These filings provide the audited financial position and performance of the company.

Additionally, the scheme also covers legacy forms filed under the Companies Act, 1956, enabling companies to complete historical compliance where necessary.


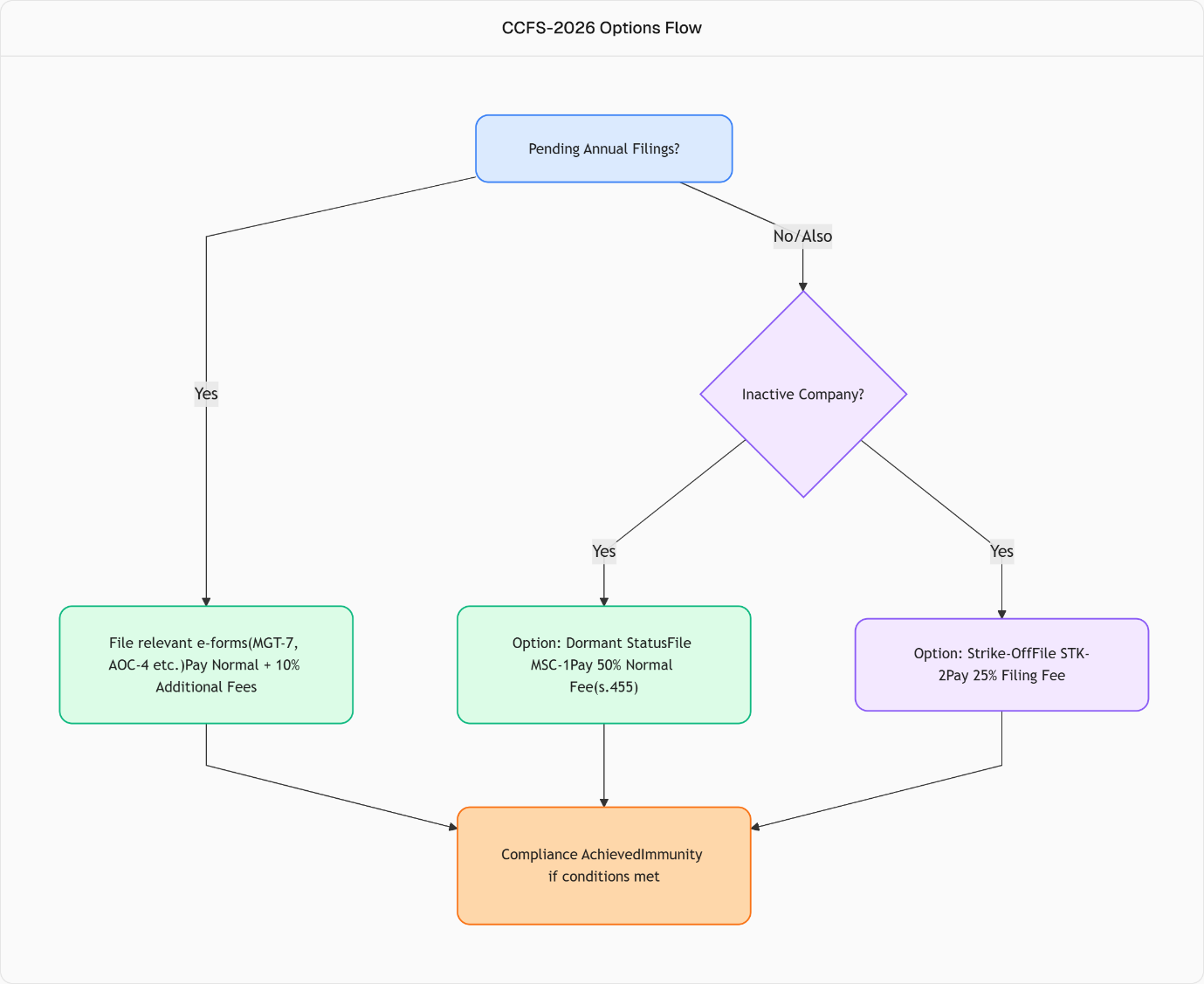
6. Compliance Options Available Under CCFS-2026

The scheme provides companies with three possible compliance pathways depending on their operational status.

6.1 Filing of Pending Documents

Companies may regularize their compliance by filing overdue Annual Returns and Financial Statements by paying the prescribed filing fees and reduced additional fees.

6.2 Application for Dormant Status

Companies that are currently inactive may apply for dormant status under Section 455 of the Companies Act, 2013.

Requirement Details
Form MSC-1
Benefit Minimal compliance requirements
Status Company remains registered but inactive

This option allows companies to retain their corporate identity while significantly reducing ongoing compliance obligations.

6.3 Application for Strike-Off

Companies that no longer intend to operate may choose to exit the corporate registry.

Requirement Details
Form STK-2
Outcome Permanent removal from the register of companies

This structured approach enables companies either to revive compliance or to exit the system in an orderly manner.


7. Applicability and Exclusions

7.1 Eligible Entities

The scheme is broadly applicable to:

  • All companies with pending annual filings.

7.2 Entities Not Eligible for the Scheme

Certain categories of companies are excluded to prevent misuse of the scheme.

Excluded Category Reason
Companies that received final strike-off notice under Section 248 Already under closure process
Companies that have already filed STK-2 Strike-off process already initiated
Companies that applied for dormant status before the scheme Dormancy already granted
Amalgamated or dissolved entities No longer operational
Vanishing companies Under regulatory investigation

8. Revised Fee Structure Under CCFS-2026

A major relief under the scheme is the reduction in additional filing fees.

Fee Component Amount Payable
Normal filing fees As prescribed under the rules
Additional fees Only 10% of the applicable additional fees

8.1 Special Concessions

Filing Type Fee Concession
Dormant Status Application (MSC-1) 50% of normal filing fee
Strike-Off Application (STK-2) 25% of applicable fee

8.2 Illustrative Example

Scenario Amount
Accumulated additional fee Rs. 1,00,000
Payable under CCFS-2026 Rs. 10,000

This reduction significantly lowers the financial barrier for companies seeking to regularize their filings.


9. Immunity from Penalties and Prosecution

The scheme also provides limited relief from penalties and prosecution.

9.1 Relief for Sections 92 and 137

No penalty shall apply where filings are made:

  • Before issuance of an adjudication notice, or

  • Within 30 days of receiving the adjudication notice.

9.2 Relief for Other Forms

For certain other forms such as:

  • ADT-1

  • FC-3 / FC-4

  • Forms under the Companies Act, 1956

Prospective immunity may be available if no prosecution or show-cause notice has been issued prior to filing.

Relief may also extend to officers in default, subject to the conditions prescribed under the scheme.


10. Consequences After the Scheme Period

Once the scheme ends on 15 July 2026, strict enforcement measures are expected to resume.

Possible consequences for continued non-compliance include:

  • Monetary penalties under the Companies Act

  • Initiation of prosecution proceedings

  • Disqualification of directors under applicable provisions

The scheme therefore represents a limited compliance window, and companies must act within the specified period.


11. Conclusion

The Companies Compliance Facilitation Scheme, 2026 (CCFS-2026) represents a significant regulatory initiative aimed at balancing compliance enforcement with business facilitation. By reducing additional fees and offering structured compliance options, the scheme encourages companies to regularize long-pending filings while enabling inactive entities to opt for dormancy or lawful exit.

For defaulting companies, the scheme offers a rare opportunity to:

  • Clear historical filing defaults at minimal cost

  • Regularize corporate compliance records

  • Obtain dormant status or pursue strike-off where appropriate

Companies should utilize this limited-period window to restore compliance and maintain their legal standing in the corporate registry.


Disclaimer:
The contents of this document are based on currently available provisions and information. While every effort has been made to ensure accuracy and reliability, no responsibility is assumed for any errors or omissions. Readers are advised to refer to the applicable laws, rules, and official notifications issued by the relevant authorities. The information provided herein should not be construed as legal advice, and no liability is accepted for any consequences arising from its use.

From the desk of CS Sharath